Minor, Titan

Vše okolo historických rádií
Odpovědět
vanicekp
Příspěvky: 58
Registrován: 26.06. 2013, 13:23
Bydliště: Praha
Kontaktovat uživatele:

Minor, Titan

Příspěvek od vanicekp » 22.09. 2014, 16:10

Zdravim,

nemate nekdo nahodou povedomost o servisnim navodu nebo schematu od radia Titan Minor. http://www.radiomuseum.org/r/titan_minor.html

Dekuji za odpoved

Petr
Petr Vanicek
mkat
Příspěvky: 218
Registrován: 24.10. 2011, 16:38

Re: Minor, Titan

Příspěvek od mkat » 22.09. 2014, 19:55

Tu by si niečo podobné nenašiel?
http://www.radiomuseum.cz/producer/201/Titan.html
Uživatelský avatar
elka
Příspěvky: 144
Registrován: 27.08. 2013, 11:46
Bydliště: U Ostravy

Re: Minor, Titan

Příspěvek od elka » 23.09. 2014, 17:32

O tomto přijímači jsem našel jedinou zmínku v reklamní brožurce firmy Radio Vácha, asi z roku 1937, kde bylo prezentováno jako nejlevnější model mezi ostatními nabízenými výrobky této sezóny.
vanicekp
Příspěvky: 58
Registrován: 26.06. 2013, 13:23
Bydliště: Praha
Kontaktovat uživatele:

Re: Minor, Titan

Příspěvek od vanicekp » 23.09. 2014, 17:56

elka píše:O tomto přijímači jsem našel jedinou zmínku v reklamní brožurce firmy Radio Vácha, asi z roku 1937, kde bylo prezentováno jako nejlevnější model mezi ostatními nabízenými výrobky této sezóny.

No mam ho pod stolem tak opravdu existoval.

Petr V.
Petr Vanicek
Uživatelský avatar
Jan55
Příspěvky: 806
Registrován: 25.01. 2014, 10:52
Bydliště: Praha 9
Kontaktovat uživatele:

Minor, Titan

Příspěvek od Jan55 » 23.09. 2014, 21:11

Zdravím, nevěděli by něco na radiohistorii, třeba pan Cingel? http://www.radiohistoria.sk/oldradio/ma ... id/0001060
vanicekp
Příspěvky: 58
Registrován: 26.06. 2013, 13:23
Bydliště: Praha
Kontaktovat uživatele:

Re: Minor, Titan

Příspěvek od vanicekp » 06.10. 2014, 11:06

vanicekp píše:Zdravim,

nemate nekdo nahodou povedomost o servisnim navodu nebo schematu od radia Titan Minor. http://www.radiomuseum.org/r/titan_minor.html

Dekuji za odpoved

Petr

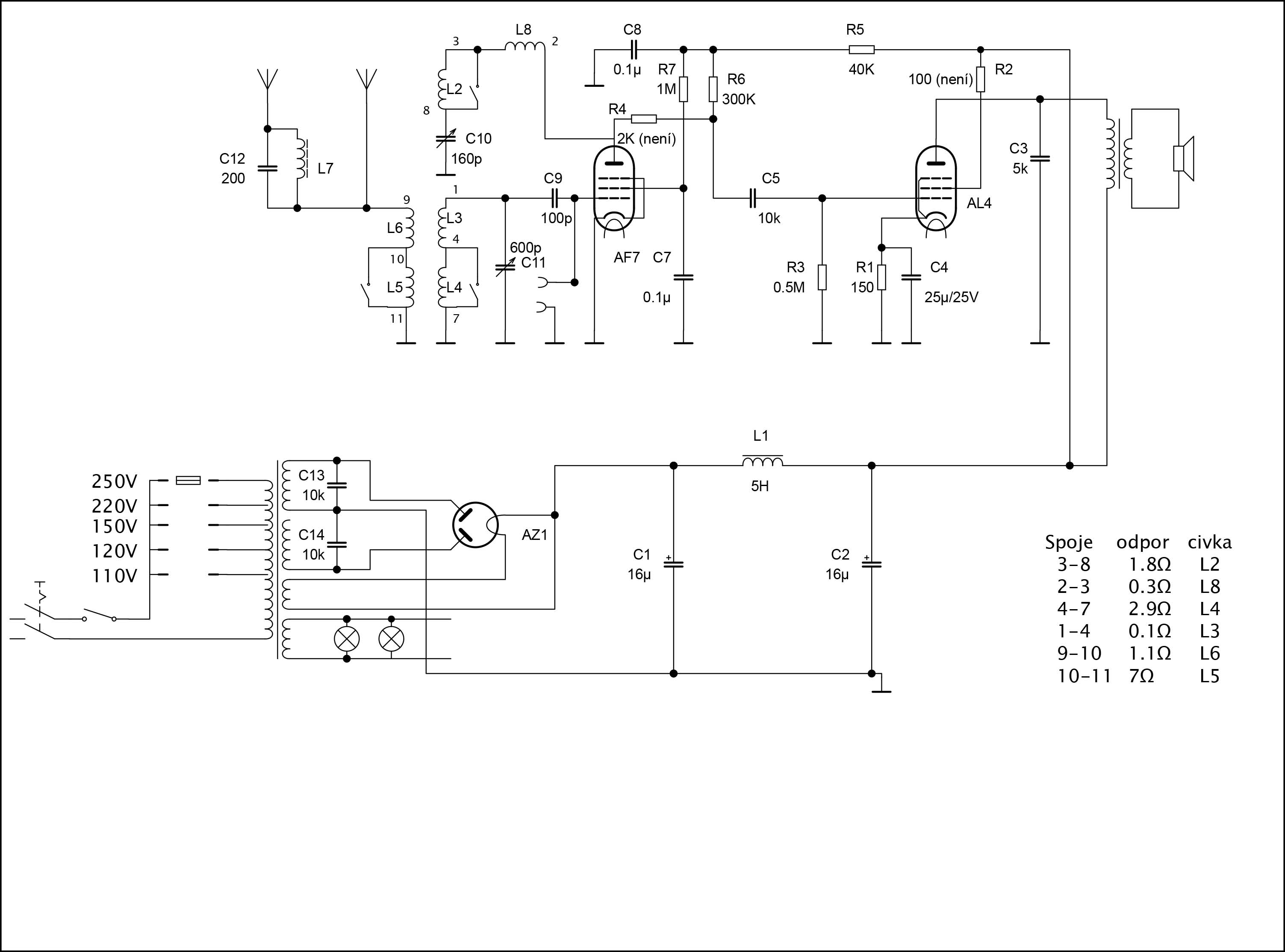
Protože jsem nic nenašel, vzal jsem radio a schema nakreslil, je dělane ze dvou kusu radií, každé je trochu jiné, ve schematu je varianta s permanentnim magnetem reproduktoru. To druhé ma zdroj s buzeným reproduktorem. Obě rádia maji zasahy do cívkového systému, to ve schematu má jen krátké a střední vlny, druhé má civkovou sadu sice asi kompletní, ale o to v horším stavu, a vyndanou :-(, takže pokud se mi ji podaří opravit a změřit dodám upravené schema.
Přílohy
titan-minor2.jpg
Petr Vanicek
Odpovědět