Radio BRAUN TS1
Radio BRAUN TS1
Hľadám schému k rádiu Braun TS1. Za prípadnú pomoc vopred ďakujem.
Naposledy upravil(a) M.M. dne 11.11. 2023, 11:23, celkem upraveno 2 x.
- Jirka84835751
- Moderátor
- Příspěvky: 998
- Registrován: 17.10. 2011, 18:51
- Bydliště: U Mohelnice dál od Olomouce
- Kontaktovat uživatele:
Re: Radio BRAUN TS1
Danou stránku doporučuji uložit k sobě do PC.
Dokonce je tam i schema - po přihlášení.
Dokonce je tam i schema - po přihlášení.
Re: Radio BRAUN TS1
Ďakujem. Schému som si uložil. Mám ďalšiu otázku.
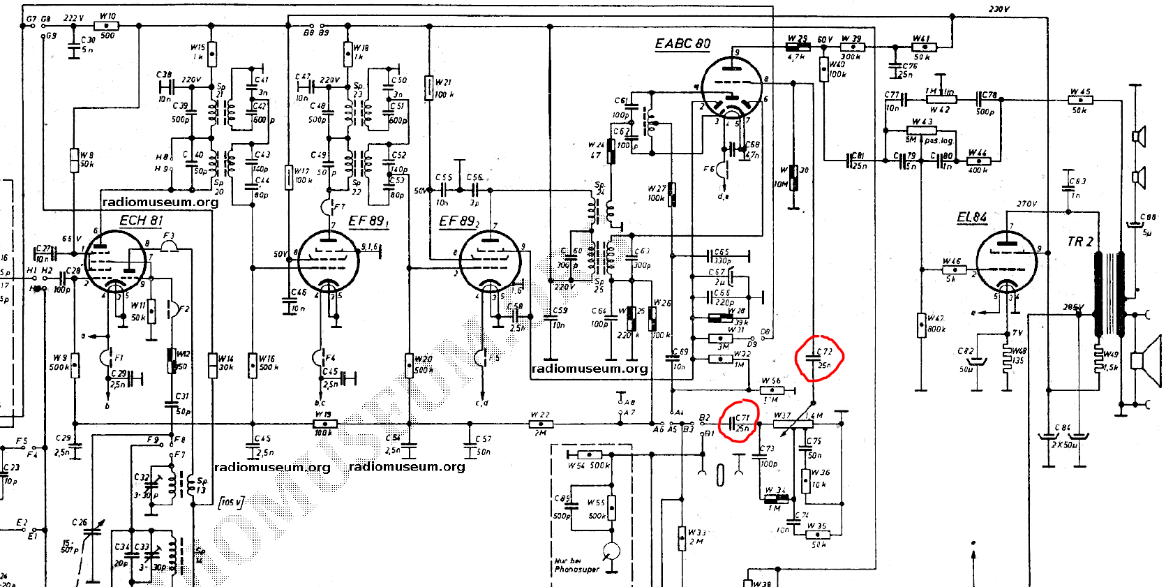
Na potenciometri hlasitosti sú dva kondenzátory C71 a C72 s kapacitou 25nF/ 125VDC (75VAC) značky ERO, ktoré majú tri vývody.
Predpokladám správne, že vrchný krajný vývod je tienenie, keďže je pripojený na kostru?
Prikladám schému (v ktorej však tienenie nie je naznačené).
Na potenciometri hlasitosti sú dva kondenzátory C71 a C72 s kapacitou 25nF/ 125VDC (75VAC) značky ERO, ktoré majú tri vývody.
Predpokladám správne, že vrchný krajný vývod je tienenie, keďže je pripojený na kostru?
Prikladám schému (v ktorej však tienenie nie je naznačené).
Re: Radio BRAUN TS1
Je to tak. Změř si je větším napětím na svod, impedance v obvodu jsou veliké a svod "papíráků" i třeba MOhmy
by vadil funkci. Z mých zkušeností postačí třeba osvědčené žluté TC20x ovinuté alobalem a ovinuté více závity
pocínovaného ( nezoxidovaného) slabého Cu vodiče + smršťovací bužírka .
by vadil funkci. Z mých zkušeností postačí třeba osvědčené žluté TC20x ovinuté alobalem a ovinuté více závity
pocínovaného ( nezoxidovaného) slabého Cu vodiče + smršťovací bužírka .
Re: Radio BRAUN TS1
Nemám ich ako zmerať väčším napätím, mám dostupných len 12VDC, alebo 230VAC. Keď som ich vybral tak jeden mal 33nF a druhý 34nF. Odpor rástol zo 6 MOhm a nakoniec ukázalo nekonečno. Aj tak som ich vymenil, namiesto Al fólie som použil Cu.
Naposledy upravil(a) M.M. dne 12.11. 2023, 18:29, celkem upraveno 1 x.
Re: Radio BRAUN TS1
Je vhodné vymienať aj tieto kondenzátory? Tieto sklenené a keramické typy nebývajú vadné, ale ak chcem mať na dlhší čas pokoj a istotu... Rozmýšľam dlhší čas nad kúpou čínskeho LCR Testera, ktorý by zistil ESR.
Sú to inak celkom zaujímavé hodnoty napríklad:
2x2,5nF by som vedel nahradiť 2x2,7nF
5nF by som vedel nahradiť 4,7nF
3nF by som nahradil 3,3nF
A neviem či by to nerozladilo rádio.
Sú to inak celkom zaujímavé hodnoty napríklad:
2x2,5nF by som vedel nahradiť 2x2,7nF
5nF by som vedel nahradiť 4,7nF
3nF by som nahradil 3,3nF
A neviem či by to nerozladilo rádio.
-
jirka5
- Příspěvky: 269
- Registrován: 30.06. 2013, 20:41
- Bydliště: Very Stupid District (hned vedle okresu Postřižiny)
Re: Radio BRAUN TS1
Pokud nebudeš vyměňovat kondenzátory v laděných obvodech, tak tím rádio nerozladíš. Kapacity náhradních kondenzátorů jsi určil správně, ale je opravdu zbytečné je takhle bezhlavě vyměňovat. Spíše bych se zaměřil na kontrolu jejich kapacity, a to až po oživení rádia, pokud by nebylo něco v pořádku. Důležité je soustředit se na svitkové kondenzátory v bodech, kde jejich svod může ovlivnit pracovní body elektronek, tj. vazební kondenzátory, dále kondy v AVC a event. i v záporných zpětných vazbách nf zesilovače. U tesláckých rádií to jsou především tzv. hovňáky a karamelky, tj. svitky zastříknuté ve špinavě žluté hmotě. Přehled "podezřelých" kondů s fotkami v německých rádiích najdeš na dampfradioforum.de, zadej si heslo "kondensatorkur". Určitě si kup ten čínský multitester, ušetří ti spoustu tápání, doporučuji typ v neprůhledné plastové krabičce s vestavěnou baterií a konektorem mini USB. Ušetří to shánění věčně vybité 9 V baterie. Svody svitkových kondenzátorů s ním však nezměříš, ty nejjednodušeji zjistíš připojením voltmetru na anodové napětí přes zkoušený kondenzátor. Údaj musí postupně jít až na nulu, jinak je kondenzátor vadný. Měření ESR má význam hlavně u elektrolytických kondenzátorů. Ellyty se doporučuje vyměnit i bez měření, pokud jsou evidentně vadné - vyteklé, asfaltové, v pertinaxových trubkách, atd. U hlavních filtračních ellytů nutno zkontrolovat dobrý kontakt s šasi. Při jejich měření čínským multitesterem je nutno jejich náboj vybít několikrát po sobě s časovým odstupem, jinak měřák odpálíš!
-
Jiri Placek
- Příspěvky: 12
- Registrován: 23.03. 2021, 16:56
Re: Radio BRAUN TS1
Tohle je sberatelsky zajimave radio. Vypada sice jako typicke "kdyz mam jedno tak uz mam vsechny navrhy nemeckych skrinek", ale uz je tam videt zacatek prace slavneho minimalistickeho navrhare Dietera Ramse ktery svymi navrhy pozdeji proslavil vyrobky firmy Braun. Vsimnete si ze chybi jakekoliv ozdobne prvky - skrinka ma jednoduchy tvar, knofliky jsou zcela nevyrazne, linie jsou ciste, dyha nevyrazna, a na stupnici se objevuje jeho charakteristicka seda barva. Na internetu je spousta Ramsovych navrhu, stoji za prohlednuti.
-
jirka5
- Příspěvky: 269
- Registrován: 30.06. 2013, 20:41
- Bydliště: Very Stupid District (hned vedle okresu Postřižiny)
Re: Radio BRAUN TS1
Mně se zrovna tenhle minimalistický design nelíbí, nazval bych ho jakýmsi neokubismem. Výrobce však z něj musel mít radost. Přinesl totiž značné zjednodušení a tím i zlevnění truhlářské výroby.
