Měření elektronek
Měření elektronek
Měření elektronek.
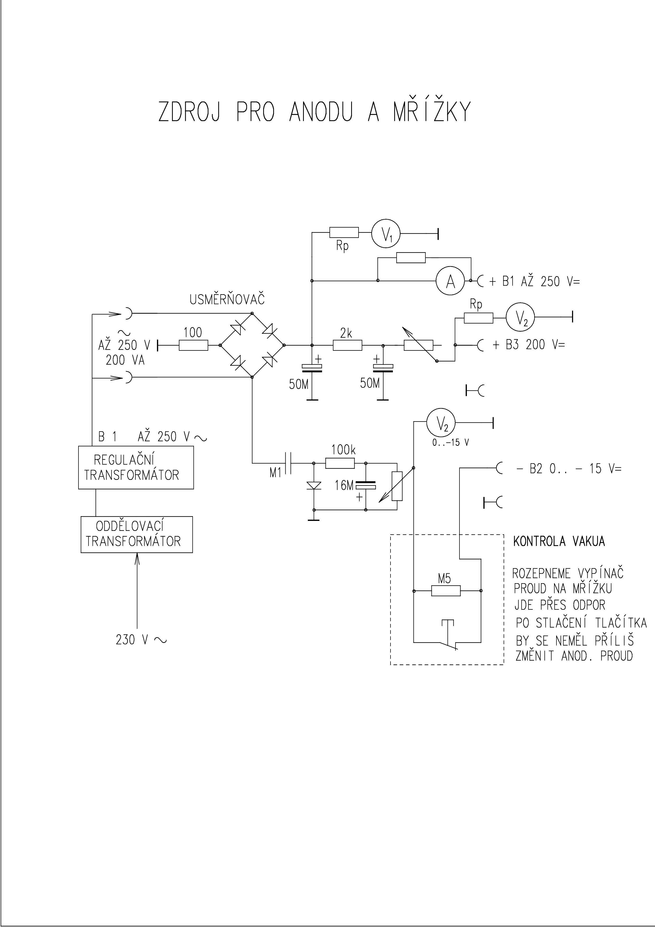
Každý, kdo jednou propadl kouzlu lampových rádiových přijímačů, jednou zatoužil mít možnost posoudit správnou funkci elektronek. Stejně tak já, když jsem se chystal na zprovoznění starého rádia Philips z roku 1934. Prohlédl jsem si všechna dostupná videa o měření elektronek. Většina konstrukcí byla na mně moc náročná, a tak jsem hledal něco jednoduchého. V jedné knize o opravách rozhlasových přijímačů od Diefenbacha jsem objevil schéma jednoduchého zdroje pro obecné účely při opravách rádia. To jsem vzal za základ při návrhu svého měřicího zařízení.
Zdroj pro anodové napětí jsem vytvořil z oddělovacího transformátoru a regulačního transformátoru. Tyto přístroje jsem si již pořídil dříve. Zapojení pro vytvoření napětí pro první a druhou mřížku je zřejmé z přiloženého schématu. Zařízení jsem vybavil voltmetrem 15 V pro záporné napětí první mřížky. Anodové napětí a napětí druhé mřížky ukazují voltmetry s rozsahem 30 V s předřadným odporem. Anodový proud ukazuje mikroampérmetr upravený na dva rozsahy 100 mA, 10 mA, přepínaný přepínačem.
Anodové napětí se nastaví regulačním transformátorem. Záporné předpětí potenciometrem. Stejně se potenciometrem upraví napětí druhé mřížky. Hodnoty se při měření doladí.
Žhavení zajišťuji laboratorním zdrojem, zatím 0 až 30 V, později zakoupím zdroj s větším rozsahem. Výhodu tohoto zdroje vidím v tom, že mám přehled o stavu žhavicího vlákna, vidím skutečný proud žhavení.
Přístroj je zatím ve zkušebním provozu. Vyrobil jsem si k němu desku s objímkami elektronek. Propojení provádím barevnými šňůrami s banánky.
Na snímku je měření starší elektronky E443H.
Obrázky jsou ze zkoušek, kdy skřínky nebyly ještě opatřeny nápisy. Záporné napětí mřížky je lépe využívat do -10 V. Zkoušená elektronka E443H na obrázku vykazuje poměrně malý anodový proud kolem 10 mA, není tedy moc dobrá.
Zařízení jsem odzkoušel nejdříve na běžných elektronkách, kterých mám více kusů, jako například EBL 21 a ECH 21. Zařízení by si jistě zasloužilo nějaké vylepšení, ale pro mou potřebu zatím stačí. Hodnoty pro nastavení čerpám z běžných katalogových listů. Uvažuji o vytvoření nějakého systému lístků se základními údaji, který bych měl zpracován pro elektronky, které měřím, aby použití zařízení bylo jednodušší. Na druhé straně se nejedná o zařízení pro laiky, kteří problematice vůbec nerozumí.
Jan Kajzar, září 2024
Každý, kdo jednou propadl kouzlu lampových rádiových přijímačů, jednou zatoužil mít možnost posoudit správnou funkci elektronek. Stejně tak já, když jsem se chystal na zprovoznění starého rádia Philips z roku 1934. Prohlédl jsem si všechna dostupná videa o měření elektronek. Většina konstrukcí byla na mně moc náročná, a tak jsem hledal něco jednoduchého. V jedné knize o opravách rozhlasových přijímačů od Diefenbacha jsem objevil schéma jednoduchého zdroje pro obecné účely při opravách rádia. To jsem vzal za základ při návrhu svého měřicího zařízení.
Zdroj pro anodové napětí jsem vytvořil z oddělovacího transformátoru a regulačního transformátoru. Tyto přístroje jsem si již pořídil dříve. Zapojení pro vytvoření napětí pro první a druhou mřížku je zřejmé z přiloženého schématu. Zařízení jsem vybavil voltmetrem 15 V pro záporné napětí první mřížky. Anodové napětí a napětí druhé mřížky ukazují voltmetry s rozsahem 30 V s předřadným odporem. Anodový proud ukazuje mikroampérmetr upravený na dva rozsahy 100 mA, 10 mA, přepínaný přepínačem.
Anodové napětí se nastaví regulačním transformátorem. Záporné předpětí potenciometrem. Stejně se potenciometrem upraví napětí druhé mřížky. Hodnoty se při měření doladí.
Žhavení zajišťuji laboratorním zdrojem, zatím 0 až 30 V, později zakoupím zdroj s větším rozsahem. Výhodu tohoto zdroje vidím v tom, že mám přehled o stavu žhavicího vlákna, vidím skutečný proud žhavení.
Přístroj je zatím ve zkušebním provozu. Vyrobil jsem si k němu desku s objímkami elektronek. Propojení provádím barevnými šňůrami s banánky.
Na snímku je měření starší elektronky E443H.
Obrázky jsou ze zkoušek, kdy skřínky nebyly ještě opatřeny nápisy. Záporné napětí mřížky je lépe využívat do -10 V. Zkoušená elektronka E443H na obrázku vykazuje poměrně malý anodový proud kolem 10 mA, není tedy moc dobrá.
Zařízení jsem odzkoušel nejdříve na běžných elektronkách, kterých mám více kusů, jako například EBL 21 a ECH 21. Zařízení by si jistě zasloužilo nějaké vylepšení, ale pro mou potřebu zatím stačí. Hodnoty pro nastavení čerpám z běžných katalogových listů. Uvažuji o vytvoření nějakého systému lístků se základními údaji, který bych měl zpracován pro elektronky, které měřím, aby použití zařízení bylo jednodušší. Na druhé straně se nejedná o zařízení pro laiky, kteří problematice vůbec nerozumí.
Jan Kajzar, září 2024
Re: Měření elektronek
Kdo si hraje, nezlobí! Pro nadšence je super věc, stačí ale jedna chybička a elektronka je fuč. Tento způsob měření mi připomíná, jako programování v hexakódu v assembleru místo C++.
Jinak letos v Holicích byl přetlak s měřičemi elektronek typu BM215(A), viděl jsem tam prodávat nejméně 5 kusů.
Jinak letos v Holicích byl přetlak s měřičemi elektronek typu BM215(A), viděl jsem tam prodávat nejméně 5 kusů.
-
zdenoeddie
- Příspěvky: 50
- Registrován: 24.10. 2011, 16:11
Re: Měření elektronek
A ake boli ceny za tie BM215?
Inak pekny projekt, otazka je, co to spravi s "rychlymi" lampami, tie dlhe privody.
Inak pekny projekt, otazka je, co to spravi s "rychlymi" lampami, tie dlhe privody.
-
Martin 1374
- Příspěvky: 127
- Registrován: 31.01. 2020, 10:08
Re: Měření elektronek
Nenašel jsem všechny, ale ceny byly obvyklé, cca od 6000 CZK nahoru. Když si vzpomenu, že jsem ho před třiceti lety koupil za pětistovku....
Re: Měření elektronek
Budou kmitat , některé velmi rády i s kratšími vodiči , dokonce i na BM215zdenoeddie píše: ↑22.09. 2024, 20:17A ake boli ceny za tie BM215?
Inak pekny projekt, otazka je, co to spravi s "rychlymi" lampami, tie dlhe privody.
některá kmitá stále.
Re: Měření elektronek
Zatím jsem kmitání nepoznal. Jak se to projevuje?
Měřil jsem dosud jen ECH 21, EF 22, EBL 21, AB1, AF2, E446, E443H.
Prosím o informaci.
Dík, Honza
Měřil jsem dosud jen ECH 21, EF 22, EBL 21, AB1, AF2, E446, E443H.
Prosím o informaci.
Dík, Honza
Re: Měření elektronek
Za mě dobrý, než vrážet peníze do předraženého BM215 je tohle pro základní orientaci hezká práce. Nehledejme mouchy tam kde nejsou, pisateli tento jím zbastlený měřič vyhovuje.
Já se chystám zbastlit něco podobného pro magioka, abych si doma vytřídil zrno od plev.
Já se chystám zbastlit něco podobného pro magioka, abych si doma vytřídil zrno od plev.
Re: Měření elektronek
Taky mám kompletní BM215A, ale na měření magiok jsem realizoval tohle https://www.jogis-roehrenbude.de/Roehre ... Tester.htm
-
Martin 1374
- Příspěvky: 127
- Registrován: 31.01. 2020, 10:08
Re: Měření elektronek
Schválně, jestli pak zjistíte, že EM11 od Tesly nesvítí ani jako nové a východoněmecké září jak Polárka, i když podle měřáku mají být dávno po smrti. Já mám BM215, ale kupoval jsem ho ještě za celkem lidskou cenu, a přesně toho jsem si u EM11 všimnul, když jsem je měřil.
Re: Měření elektronek
Já jsem si před dlouhými lety udělal takovej univerzální zdroj s měřičem elektronek. Používám dodnes. Je v něm nová EM11 RFT.
