Replika anodové baterie 45V

Inzeráty o prodeji
RadioX
Příspěvky: 36
Registrován: 12.08. 2015, 20:24

Replika anodové baterie 45V

Příspěvek od RadioX » 27.09. 2015, 20:46

Pokud to nebude bráno jako nevyžádaná komerční reklama, tak máme konečně hotovou první várku stavebnic 45V anodek pro "plastikové modeláře" :

http://www.retroraj.cz?zbozi=1250

Je to takový trochu bastard, protože rozměrově odpovídá baterii 67,5V, která byla paradoxně užší (35mm tloušťka oproti 45mm u 45V baterky) - tento rozměr jsme zvolili proto, aby byl výsledek co nejuniverzálnější. Do Minora se vejde a hraje v něm bez problémů...

90V chystáme, bude-li zájem (prototyp je hotový). Taktéž by samozřejmě bylo možno anodky dodávat kompletně hotové - ale protože práce je obvykle to nejdražší, byly by zhruba dvakrát dražší.

Byli bychom vám, jako odborníkům vděčni za jakékoliv postřehy, či náměty, které bychom mohli zapracovat do dalších verzí.

Obrázek
lubos1961
Příspěvky: 87
Registrován: 23.12. 2014, 21:01

Re: Replika anodové baterie 45V

Příspěvek od lubos1961 » 30.09. 2015, 20:25

Nejjednodušeji se destičkové baterie skládají do delších bloků jejich vzájemným propojením takzvaně "proti sobě". Poté není zapotřebí mít na každou baterií zvlášť zapojovací cvočky. Pouze na začátku a konci kaskády, popř. středu kaskády u dvouřadé kaskády. Jedna z výhod je také možnost si libovolně lehce sestavit jakoukoliv napěťovou variantu.
Pro lepší pochopení u mého příspěvku v daném odkaze.
S pozdravem L. Malina

http://www.radiohistoria.sk/Oldradio/ma ... aterii.pdf
RadioX
Příspěvky: 36
Registrován: 12.08. 2015, 20:24

Re: Replika anodové baterie 45V

Příspěvek od RadioX » 01.10. 2015, 15:44

Vážený pane Malino,

to je moc pěkná práce !

Co se týče spojování baterií, tak máte pravdu - ale co se týče "malých" anodek, tak bohužel tam se dvě devítivoltovky nad sebe nevejdou. V domácích podmínkách při jednom kusu, kdy stačí na anodku třeba jen papírový obal, to pěkně "naknop" vyjde - ale pokud mají být baterie v pevné krabičce, tak tam pak bohužel pár milimetrů chybí - což při i když velmi omezené, ale přece jen sériové výrobě, by byl problém. Například u zmíněného Minora by pak nešel dovřít bateriový kryt. Uzavřená krabička má kromě pevnosti celé konstrukce ještě jednu další výhodu - pokud necháte delší dobu baterky v rádiu (což se u sbírkového předmětu stane velmi snadno, že na ně zapomenete) a náhodou vytečou, nepoškodí vnitřek rádia.
lubos1961
Příspěvky: 87
Registrován: 23.12. 2014, 21:01

Re: Replika anodové baterie 45V

Příspěvek od lubos1961 » 03.10. 2015, 17:56

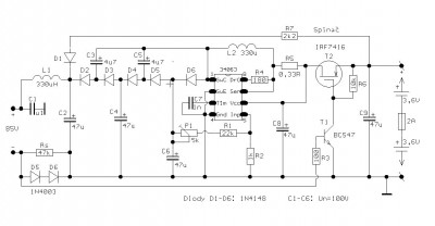
Ano, ta 67V verze (ve skutečnost 63 nebo 73V) je o nějakých 1,5 - 2mm vyšší než skutečný originál, ve zmiňovaném Minoru je "naknop" i originální baterie čemuž odpovídá snad u každého takového typu vyduté víčko baterií. Tady se spíše jedná o jinou skutečnost a to je ta, že do již menšího prostoru se nadá v žádném jiném případě dostat 73V! z klasických 9V baterií. Ta 45V verze je přesná velikost a ještě se dá ušetřit, pokud se díl s těmi cvočky vyrobí o 2mm nižší, protože celková výška je daná i s připojenými druky a pokud jsou níže tak to je ta rezerva a i v Minoru poté není sebemenší problém. Také to že jsou určeny do papírových přebalú je dáno původní konstrukcí originálů. 9V baterie netrpí v žádném případě vytečením ani po dlouhodobém odstavení, to byly snad jediné typy už za dávneho socialismu které netekly ani tehdy, konstrukce je odlišná. Aby byla výměna jednoduchá a opakovatelná mám upraven uzávěr dané krabičky. Mnou vytvořené krabičky se dají najít taktéž na daném odkazu. Problém v dnešní době je spíše v tom, že dnes nikdo nechce vyhazovat nemalé peníze za spoustu baterií, zvláště těch vícečlánkových třeba 90V. Přece je to jenom dost hluboký zásah do peněženky. Zde bych se dnes již zaměřil spíše na nějaké dobíjecí baterie (nyní spousta vhodných li-on, li-pon) a měnič napětí. Je potřeba pouze vyřešit dva problémy, a to je dokonalé uzavření do nějaké kovové krabičky kvůli rušení a zapínání dané baterie. To lze provést mechanicky vypínačem, což bývá dost nepohodlné pokud je baterie v přijímači nebo zase elektronicky, nejlépe přes fet tranzistor, nějak jako na daném schéma, to není moje, jen předávám. To by bylo výborné na maloseriovou výrobu i s kombinací s nabíječkou.
S pozdravem L. Malina
Přílohy
201308010824_Obr4.jpg
RadioX
Příspěvky: 36
Registrován: 12.08. 2015, 20:24

Re: Replika anodové baterie 45V

Příspěvek od RadioX » 03.10. 2015, 22:03

Samozřejmě - měnič byla první cesta, nad níž jsme také uvažovali. Bohužel slepá.

Základní věc je, že samozřejmě toto není nic, co by se dalo dělat opravdu ve větší sérii. U nás máte šanci prodat tak sto, dvě stě kusů za rok. Navíc se tím v podstatě nasaturuje trh a dalších už moc neudáte. To je třeba mít neustále na mysli. Pokud uděláte nějaký měnič, tak musíte vymyslet zapojení, plošný spoj, mechanickou konstrukci, vše ověřit - a tudíž už jen vývoj vás vyjde dráž, než předpokládaný zisk. Pokud bude stát nabíjecí anodová baterie tisícovku, nikdo si ji nekoupí - a za tisícovku ji bohužel s nabíječkou a akumulátorem nevyrobíte.

Ale jsou zde další věci - když si to sestrojíte doma sám, nic se neděje. Když my to budeme chtít vyrábět sériově, musíme tomu nechat udělat CEčka, nechat přezkoušet z hlediska vyzařování a rušení, atd. Je to nad 24V a tudíž z hlediska spotřebitele "vysoké napětí" - další zkoušky a další certifikáty...

Vámi správně zmíněné vypínání/zapínání je jenom jedno z praktických úskalí. Pokud použijete levné Ni-Mh akumulátory, budou se samy vybíjet, atd. Pokud použijete Vámi zmíněnou Li-On, musíte mít složitější nabíječku a baterka sama o sobě taky něco stojí.

Bohužel i u anodek platí elektrické zákony. Když bude při 90 voltech odběr třeba 10 mA a i když použijete opravdu kvalitní Step-Up konvertor, tak vzhledem k velkému rozdílu napětí I/O bude mít účinnost třeba 80% (když to hodně dobře půjde). Z nejdostupnější baterky Li-On (18650) která má 3.6V potom bude celé zařízení odebírat klidně půl ampéru jako nic - a asi sám víte, jak uvěřitelná je marketingově udávaná kapacita těchto baterek třeba 3.6 Ah a podobně...

Nakonec jsme prostě došli k tomuto úplně nejjednoduššímu systému. Vzhledem k odběru není žádný důvod (kromě delší doby skladovatelnosti) k používání alkalických baterií a stačí jakékoliv nejlevnější Zn-Cl, které se dají pořídit i v maloobchodě za 10 Kč/kus. Padesátikoruna za náplň 45V baterie jednou za tři roky (jistě nikdo z nás nepoužívá Minora jako kuchyňské rádio, ale prostě si ho jen dvakrát do roka chce zapnout) přece zase až takový zásah do peněženky jak píšete není.

Bohužel zmíněné zinkové baterie - ať už výrobci tvrdí cokoliv - i v 21. století tečou. Dneska i "renomované" značky bohužel obvykle pouze přelepují čínské výrobky a některé z nich jsou možná dělané stejnou technologií, jako před padesáti lety. Mohu Vám poslat fotografii multimetru s vyteklou 9V baterií - která tam byla již z výroby a výrobce ve snaze ušetřit zřejmě použil také tu nejlevnější čínu. Hodně tečou například baterie se značkou TESCO - zejména AA a AAA, ale devítivoltovky také...
lubos1961
Příspěvky: 87
Registrován: 23.12. 2014, 21:01

Re: Replika anodové baterie 45V

Příspěvek od lubos1961 » 06.10. 2015, 20:06

Škoda že jsou takové trable a pomalu se s čímkoliv zabývat. Bohužel jsme biti ze všech stran díky všemocné evropské unii a některých až nesmyslných jejich nařízeních. My obyčejní nadšenci staré techniky již ani pomalu neseženene schéma rádia po již dávno zakniklé továrně! Na SV vlnách za chvíli nebude co poslouchat tak by třeba již nyní měly být běžně ke koupi malé modulátory ať si můžeme alespoň takle pouštět co chceme. Zatímco na VKV je toho všude mraky a nikomu to nevadí na SV kde již téměř nic není se všichni zastřešují telekomunikačním zákonem. Třeba pro nové nadšence jsou levné stavebnice jednoduchých rádií nejednodušeji sehnatelné z číny. Jinak naštěstí mnozí z nás si umí poradit a tak dál budeme stavět co zrovna potřebujeme. Já jsem si pomohl třeba z Vašeho sortimentu nabízeného (pro již zmíněný modulátor na SV) signálního generátoru SSG20, kde využívám libovolně navolitelnou frekvenci a moduluji mým nf signálem, zesiluji a posílám do 3m prutu. S tou baterií to vyřeším následovně. Trh se nyní zasytil spoustou power bankama zdrojů k dobíjení smart telefonů. Dají se pořídit od zhruba 160 kč. Průměrně kolem 300 - 400 kč a vhodné velikosti jsou třeba Genius ECO-u261, je již vyřešeno nabíjení, dnes je vše na 5V USB. Poté stačí měnič, na Aukru jsou již hotové (kolem100 kč), pouze se musí mírně doupravit (zdvojovač napětí) a strčit do plechové krabky a je to. S těma obyč. zinko uhlíkatýma baterkama jsem nebyl spokojen, poněvadž baterie využívám příležitosně a spíš svého času odpočívají a po půl roce již byly téměř nepoužitelné. Když byly někde v akci alkalické tak jsem je kupoval, levněji jak za 20 jsem je ale nikdy nekoupil, spíš dráž a do třeba takového Philipsu LX 444 AB jsou potřeba dvě anodové baterie 67V, to když vezmu po 63V je 14 ks a to již zrovna není nejlevnější, ale mám ověřeno že i po dvou letech jsou funkční (samozřejmě jen když jenom odpočívaly).
S pozdravem L. Malina
RadioX
Příspěvky: 36
Registrován: 12.08. 2015, 20:24

Re: Replika anodové baterie 45V

Příspěvek od RadioX » 06.10. 2015, 20:46

Máte svatou pravdu.

Neustálé omezování vysílání AM zdůvodňují jeho vysokou energetickou náročností. Nevím, nerozumím tomu, ale řekl bych že jedno osvětlené parkoviště v nějaké nákupní zóně sežere denně víc proudu, než střední vlny za týden.

EU i naši politici mají plnou hubu záchrany kulturně-technického dědictví, starých řemesel, atd. Vidíte to třeba v autoservise, kde vrchol automechanikovy zručnosti je zasunutí konektoru do diagnostiky, která když nic neukáže, tak začne postupně vyměňovat vše, co mu přijde pod ruku. Mladí kluci netuší, co je elektrický obvod a proč žárovka svítí. Proč taky ? Kdo by se dneska zabýval něčím tak předpotopním, když jsou mobily, tablety, počítače a facebook.

Když půjdu jako živnostník na náměstí prodávat vajíčka od svých slepic, je to naprosto v pořádku a pokud je to v malé míře, nemusím mít žádné osvědčení, veterinární kontrolu, nic. Pokud z nich někdo chytne salmonellu, nic se neděje. Je to totiž tzv. "farmářský prodej" a to EU dotuje a protežuje.

Jakmile ale komerčně postavím jediný oscilátor s dosahem dva metry jako finální výrobek, už si koleduju o pokuty ze všech stran, musím to mít schválené ČTU, IBP, musím k tomu udělat dvacetistránkový návod, izolační zkoušku - nedej bože pokud se to má napájet ze sítě. Je jedno, jestli to má být stotisícová série, nebo jeden jediný kousek. Nikoho nezajímá, že je to věc určená pro sběratele či muzea (proč by si to taky "normální smrtelník" kupoval ?) a že to tedy má přímou souvislost právě s onou tak propagovanou záchranou technického dědictví.

Je to tím, že sběratelé především sbírají a netlačí se do politiky, ani nijak hlasitě nekřičí.

Vezměte si zákaz silných vysavačů v EU. Ano, proč ne - ale podívejme se na průměrnou domácnost. Jak dlouho se za měsíc v součtu vysává ? A přitom kolik je v této domácnosti přístrojů, co žerou proud ve stand-by režimu neustále i když by vůbec nemusely (rychlovarné konvice, mikrovlnky, všemožná trafa, nabíječky, internetové routery atd.) Všechny tyhle jedno dvouwattové záležitosti udělají v součtu určitě víc, než ten vysavač - ale exekutivě to nijak nevadí.

Ale raději zpět k tématu... U těch baterií je to vždy sázka do loterie. ZN-Cl v principu nemusí být vůbec špatné, ale životnost je tak ty zmíněné 3 roky. A pokud jsou někde v prodeji hodně levné, obvykle je to proto, že ležely třeba dva roky ve skladu a tudíž klidně po tom půl roce mohou být mrtvé. Mě osobně se velice osvědčilo baterie koupené "do zásoby" dávat do ledničky. Rozhodně tedy ne do mrazáku - jak někteří experti taky radí - ale normálně dolů do ledničky do šuplíku. Radikálně se jim prodlouží životnost.
Uživatelský avatar
Balek
Příspěvky: 186
Registrován: 17.10. 2011, 16:38
Kontaktovat uživatele:

Re: Replika anodové baterie 45V

Příspěvek od Balek » 15.10. 2015, 06:19

Vše co se v EU děje je na popud velkých korporací aby si co nejvíce vydělaly. A nějak se to musí zaobalit aby to alespoň běžní, tupci sežraly. Ekologické je pouze to co vydělá spousty peněz.
Vezměme si třeba možnost snížit emise starších aut až o 80% bez zásahu do konstrukce vozidla. To nikdo nepodpořil, lepší je lidi podpořit aby si každých 5-6 let koupili nový vůz. Kompakty se pořád prodávají s informací jak to moc ušetří, ale nikde se neříká kolik stojí jejich ekologická likvidace. V EU je prý v nich přes 60 tun rtuti, té samozdřejmě ekologické neškodné na rozdíl od 40 let na stěně visícího teploměru u kterého se bude těžko nutit lidi aby jej vyhodili a pořídili si jiný s modernějším designem, ten se dá pouze zakázat.
přikládám pěkný vtip jak se vše řeší v EU
Přílohy
unnamed-8.jpg
RadioX
Příspěvky: 36
Registrován: 12.08. 2015, 20:24

Re: Replika anodové baterie 45V

Příspěvek od RadioX » 15.10. 2015, 20:33

Naprosto přesné.

EU je další pokus o socialismus v praxi.

Řepka, soláry, auta na elektriku. Elektromobily jsou stejné už zhruba sto let. Malý dojezd, malý prostor pro náklad, nemožnost efektivního vytápění, drahé baterie. Ale pořád se vypisují nové a nové dotace, granty a pobídky na jejich realizaci.

Elektrokola a elektroskůtry - tam elektřina jakž takž smysl má. Sám mám elektrokolo a jen díky němu se hýbu. Na normálním kole bych (zvlášť u nás na Vysočině) nejezdil. Takhle se podívám na místa, kam bych se jinak nedostal. Nicméně prodejci vykřikují - pětikoruna na sto kilometrů ! Ano, za nabíjení ano. Jenže nová LiPol baterie stojí deset tisíc a udává se životnost reálně zhruba 500-1000 nabití. Dojezd na jedno nabití u nás je tak 25 km. Takže k té pětikoruně za 100 km je potřeba připočítat další padesátikoruna. O likvidaci baterie nemluvím.

Ale středovlnný vysílač je STRAŠNÁ energetická zátěž a navíc to prý nikdo neposlouchá. No bodejť - když si v sobotu v osm večer zapnete v dílně starý Talisman a je tam akorát velmi hodnotný pořad "O roma vakeren - Romové hovoří"...
lubos1961
Příspěvky: 87
Registrován: 23.12. 2014, 21:01

Re: Replika anodové baterie 45V

Příspěvek od lubos1961 » 03.11. 2015, 01:43

Zdravím, tak nakonec jsem tedy vyrobil repliku anodky z již dříve zmiňovaných (a ve slevě koupených) 2 kusů power banku ECO-u261 od Geniusu pro její vhodný rozměr 70 x 30,5 x 21mm a kapacitu 2600mAh. V daném power banku jsou pouze vyvrtané dva otvory v místě kudy prochází páskové vývody od baterie. Pro funkci Anodky je tedy využitý pouze samotný Li-ion článek. Pro kontrolu daného stavu baterie je power banka vybavená indikátorem a také při nabíjení indikátor zobrazuje stav nabití. Takže nabíjení anodky je jednoduše vyřešeno. Tím, že jinak není žádný jiný zásah do power banky a ty jsou lehce vyjímatelné je samozřejmě její původní funkce taktéž využitelná.
Samotnou anodku jsem řešil jako univerzální a to jak rozměrově tak napěťově a aby byla lehce připojitelná jak na banánky (kdy může být připojená externě), tak interně a to v různých variantách. Proto je také rozměrově vyrobená tak, aby z ní šla vyrobit daná varianta. Napěťově je navržená pro rozsah napětí od 45 do 135 V. Takže je touto baterií možno nahradit třeba dvojicí sériově zapojených anodek 67,5 V. Proudově má také dostatečnou rezervu kterou jsem omezil maximálním proudem odebíraným z Li-ion baterií tavnou pojistkou 2A. Takže třeba při 67V dává klidně i přes 100mA. Vypínač anodové baterie je řešen elektronicky, pokud začne téct obvodem proud přibližně 70 μA, FET zapne měnič anodky. Z obou dvou stran je daný stav také opticky indikován LED diodami. Ve vypnutém stavu anodka nic nebere takže je absolutně bezúdržbová. Na měnič jsem použil již hotový modul který je upravený o násobič a celý je zapájen do plechové krabičky. Dále je ve zbytku těla anodky FETový spínač, tavná pojistka, LEDky a pružné kontakty pro napojení power banky.
Viz přiložená fota.
L. Malina
Přílohy
03b.jpg
02b.jpg
01b.jpg
Naposledy upravil(a) lubos1961 dne 03.11. 2015, 01:57, celkem upraveno 2 x.
Odpovědět